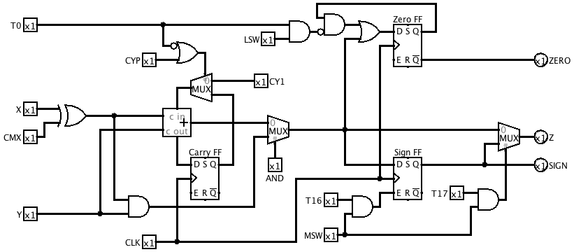
Sign and Zero Flags
There are two more things we will want the ALU to do for us, and that
is to provide outputs indicating the sign of a result, and whether the
result was negative. The revised ALU subcircuit below implements these.

The Sign FF captures the sign bit, which is bit 16 of the most
significant short word of the result. The sign bit is also replicated
into the most significant bit of the result, thereby sign-extending it
from 17 to 18 bits (or from 35 to 36 bits for a long word). The extra
bit is usually ignored, but will play a role in multiplication later.
The Zero FF keeps track of whether thre are any non-zero bits in the
result. It is set equal to the result during T0 of the least
significant word, and then set to 1 if any 1 bit occurs thereafter. At
the end of the operation, its complement becomes the ZERO output of the
ALU.
There are two new control inputs to the ALU. LSW is activated during
the least significant word of an operation, and MSW during the most
significant word. For a short word operation, both are activated.
Microcode
Here is the revised microcode for the Add instructions.
# OPCODE L STAT : FETCH MASEL SHS EOI RFA1 WRF1 XSEL YSEL CMX AND CY1 CYP ODD MSW LSW
# A - Add
11100 0 0001 : 0 1 0 1 110 1 01 10 0 0 0 0 0 1 1
11100 1 0001 : 0 1 0 0 010 1 01 10 0 0 0 0 0 0 1
11100 1 0010 : 0 1 0 1 110 1 01 10 0 0 0 1 1 1 0