Correction to the NIMS Mechanism
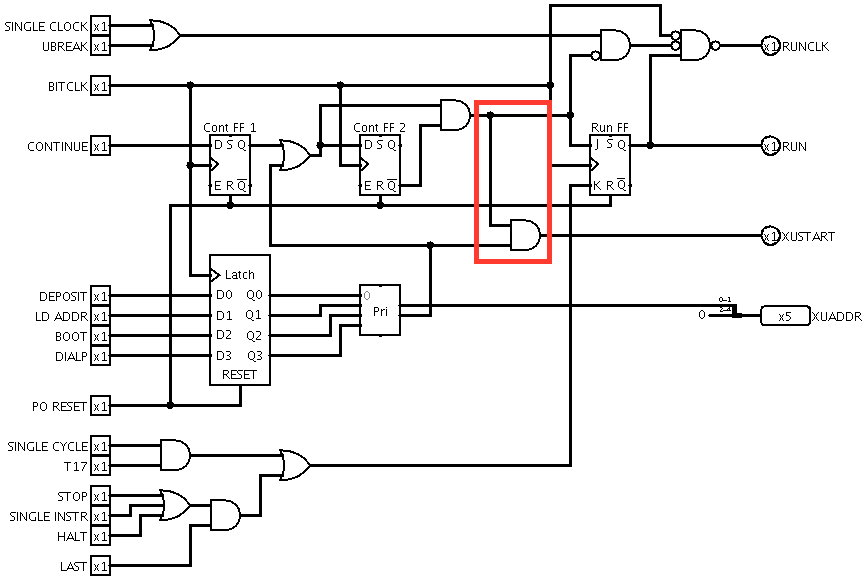
I found a couple of problems. The first is that XUSTART was being
asserted for as long as a button was held down, instead of just a
single BITCLK cycle as intended. A small change to the Run Control
subcircuit fixed this.

The second is that, on reaching the end of a NIMS, bit 17 of the
instruction register was left as 1. This meant that subsequently
pressing Continue without an intervening Reset would not start the
program running, but instead just repeat the last executed NIMS.
To fix this, I arranged for the instruction register to be reloaded at
the end of the NIMS. Since XUSTART is inactive by then, this sets IR17
to 0. The rest of the instruction register is loaded with whatever data
happens to be in the S register at the time, but this does not matter,
because every microinstruction sequence addressed by IR17=0 begins with
a Fetch microinstruction.
