Memory and Refresh Timing
This section incorporates the dynamic RAM together with associated
timing, refresh address counters and some of the circuitry for
generating the oscilloscope display.

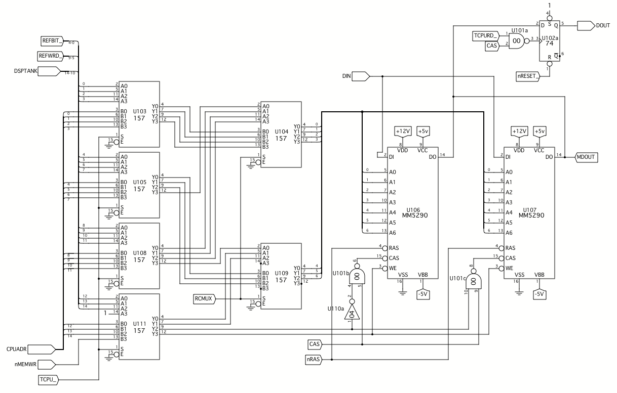
There are two layers of multiplexers. U103, U105, U108 and U111 select
either the CPU or display/refresh address. There are 15 address bits,
leaving one input spare that is used to multiplex the write signal.
U104 and U109 select the row and column addresses for the RAMs.
U102a latches data read from the RAM during CPU memory cycles.

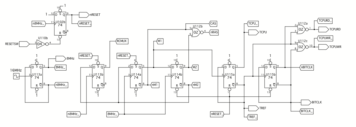
This is the timing chain for memory cycles. A 16MHz clock input is
divided by U113a to give two 8MHz clocks of opposite phases. One of
them drives U114a and b, which form a 4-state ring counter that
generates the RAS (Row Address Strobe) and CAS (Column Address Strobe)
for the RAMs. U113b is clocked from the other 8MHz phase and produces a
signal that changes mid way between the falling edges of nRAS and nCAS;
this is used to drive the row/column address multiplexers.
U115a is toggled for each memory cycle and partitions them into CPU
cycles (TCPU) and display/refresh cycles (TREF). U115b further
partitions the CPU cycles into read cycles (TCPURD) and potential write
cycles (TCPUWR).
U102b synchronises the input from the reset switch so that the
system-wide reset signal (nRESET) is released between active edges of
the 8MHz clock, to ensure that everything starts off cleanly following
a reset. I'm not sure if this is strictly necessary, but it seems like
a good idea.

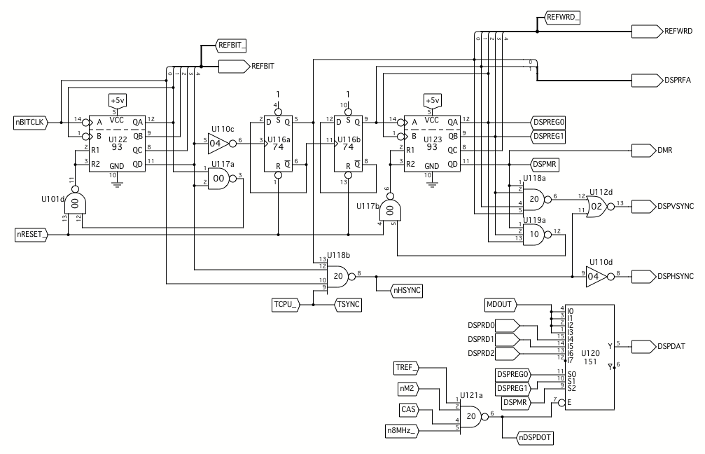
U115b also performs another function. U115b and U122 form a 5-bit
counter configured to count from 0 to 17; this generates the
display/refresh bit address (REFBIT). U116 and U123 form a 6-bit
counter ranging from 0 to 43, from which the display/refresh word
address (REFWRD) is derived. Each line of the display contains two
words, so the upper 5 bits of REFWRD represent the display line number,
ranging from 0 to 21. The first 16 lines show the page of memory
selected by the TANK inputs, and the rest show data from the registers.
Also generated here are the display register file address (DSPRFA) and
two synchronising signals for the display raster generator (DSPHSYNC
and DSPVSYNC).
U120 combines the various sources of display data and produces a
display video signal (DSPDAT). It consists of a short pulse at the end
of each TREF cycle where a 1 is to be displayed. This will be connected
to the Z input of the scope to produce bright dots on the screen.